机构库 专家库 文章库 书籍库 招聘库 视频库
您的位置:  首页 > 文章库 > 新闻资讯 > 社会关注 > 正文

自闭症孩子可以申请这2种补助,你申请了吗?

2024-07-21 13:10 次阅读
文章标签:自闭症     孤独症     自闭症补助     自闭症补助申请    
描述:当孩子确诊自闭症后,家长们除了心理上的巨大压力,还面临着昂贵的康复训练费用。那么针对这个群体,可以申请哪些补助呢? 目前可以把补助分为康复训练补助和困难残疾人生活补助两类。

当孩子确诊自闭症后,家长们除了心理上的巨大压力,还面临着昂贵的康复训练费用。


那么针对这个群体,可以申请哪些补助呢?

目前可以把补助分为康复训练补助困难残疾人生活补助两类


图片

1






康复训练补助

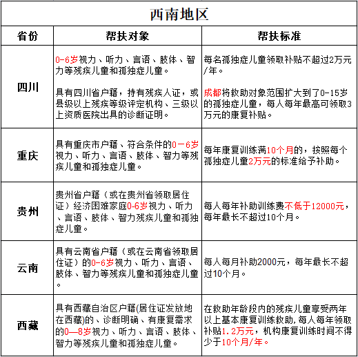
根据《······促进残疾人事业发展的意见》,各省残联也都采取了不同形式、不同标准的康复训练补贴。


每个省份的康复训练补助细则,小编费了老鼻子劲,给大家做了整理,继续下拉方可看到,看完记得点赞分享出去,让更多的家庭看到哦。

图片

2

困难残疾人生活补贴、护理补贴

这个是所有残疾人朋友都可以按自身条件申请的项目。


补贴标准:作为精神类残疾的自闭症,需要符合认定补贴标准,低保家庭内的重度残疾人按照当地低保标准35%发放生活补贴;低保家庭内的非重度残疾人按照当地低保标准25%发放生活补贴,低保家庭外的无固定收入智力、肢体、精神、盲视力重度残疾人按照当地低保标准100%发放生活补贴。


护理补贴:标准为城镇、农村分别按不低于120元/月·人、80元/月·人的标准发放。


教育补贴:这个政策非常好,对残疾人自力更生推进比较大,目光长远。补贴规定,残疾学生通过高等教育考试或成人高等教育考试录取进入高等院校后,支付学杂费困难的,在校期间可申请学杂费补助,补助标准为大专每学年3000元,本科每学年4000元,研究生每学年5000元。


其他补贴:其他医疗、教育、住房补贴、意外事故等补贴,具体到各地残联都能咨询出来。

图片


图片


图片


图片


图片


图片


图片



相关文章

ARTICLE 更多

相关资讯

NEWS 更多
平台服务电话: 400-007-3689
你好自闭症康复网 致力于打造自闭症门户网站 如果您有合作需求 请微信扫描二维码添加好友

Copyright © 2016-2025 西安魔立方数码科技有限公司 版权所有 保留一切权利 丨 陕ICP备13003440号-8

地址:陕西省西安市高新区高新一路创新大厦6楼N602室